校准专业知识
什么是校准
在校准过程中,校准设备可靠、可重复地检测和记录测量设备与正常值的偏差程度。测量控制、校准和溯源是大多数质量保证体系的核心主题。
为什么要校准?
在现代生产过程中,对生产过程中的环境条件进行准确监控,并在必要时将其控制在特定范围内的需求越来越普遍。通常有这种要求的行业包括半导体生产、食品加工和制药行业。在工业生产过程中(如干燥过程),通常需要准确监控工艺过程中的环境条件。"环境条件 "通常指监测和调节环境温度,但涉及监测环境湿度或过程湿度(如相对湿度)的情况也越来越多。当温度或相对湿度等参数对生产过程产生影响时,测量设备作为监控系统的一部分,对相关测量设备进行定期、有记录的校准就极具必要性了(否则测量监控只是空谈)。要校准温度测量的准确性,行业内有既定的程序和各种可用于校准温度测量设备的装置(温度校准器)。
而对 "相对湿度 "或一般气体湿度测量值实施校准则截然不同。一方面,与温度测量的不确定度相比,湿度测量潜在的不确定度要比直观预期的大得多;另一方面,湿度校准的选择在运用方面更为重要,否则测量设备通常无法提供预期的精度水平。
什么是可溯源性?
可溯源性描述了一个过程,在这个过程中,测量设备显示的值可以通过一个或几个步骤与该特定物理量的国家标准进行比较。这些步骤必须形成一个不间断的校准链,链中的每个测量设备都与标准(参考)进行比较,其计量特性是通过与更高级别的标准比较来确定的。
在校准链中进行比较的实验室和机构是具有相关资质的,必须通过DIN EN ISO/IEC 17025的认证。可追溯的校准只能由获得认证的校准实验室或 DI(国家计量院)来执行。
Whitepaper download
ISO 校准是什么意思?
ISO 校准是将第三方设备与内部高质量参考设备(工厂级标准)进行比较测量。比较测量是根据符合 ISO 9001 或 IATF 16949 要求的内部程序进行,并需要提供有关试样校准条件的信息。E+E 参考设备可溯源至国家标准,但 ISO 校准过程是未经认可的。因此,ISO 校准无法溯源,测量结果也不具有国际可比性。
什么是认可校准
经认可的校准证书的典型特征是测量结果的可追溯性,因此具有国际可比性。为了实现溯源性,认可实验室的校准程序要经过独立评估员的评估和批准。经认可的校准证书规定了测量不确定度,并考虑了校准过程本身。根据 ILAC(国际实验室认可合作组织)的规定,只有符合DIN EN ISO/IEC 17025 标准运作体系的校准实验室或指定机构/NMI 才能执行溯源校准,而且其校准结果完全具有国际可比性。不过另一个和可追溯的测量设备进行比较的设备本身是不可追溯的,因为测量过程不是按照认证的标准程序进行的。
什么是测量不确定度?
每个测量值都存在不确定度。测量不确定度说明了测量在多大程度上可以溯源到国家标准,并最终溯源到国际单位制 (SI),它也是认证校准程序的一个特征。通常规定的扩展测量不确定度由标准不确定度乘以增强因子 k=2 计算得出。校准等级中较高一级的测试设备,测量不确定度低于较低一级的设备。DIN EN ISO / IEC 17025 认证要求根据 EA-4/02 《校准测量不确定度说明指南》(GUM)计算测量不确定度。
工厂校准是什么意思?
工厂校准证书代表制造商确认产品是使用适当的材料和内部监控程序,按照适用法规制造并检验的。
工厂校准证书是根据 DIN EN 10204 等标准出具的,记录了制造过程中最终的产品检验,但其不具有可溯源的法律依据。这些证书的成本低于经认证的校准证书,是常规包含在测量设备的标准供应范围内。
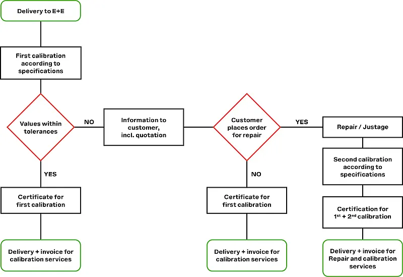
校准程序
收到待校准的设备(样品)后, 根据客户的技术规格要求进行初次校准. 校准结果记录在”原样”证书中. 在初次校准的程序内, 可根据要求将校准结果与样品的规定误差进行比较. 在此基础上,客户可以验证之前的质量测试结果或者启动纠正措施。
如果设备样品被证明有缺陷或不符合技术规格, E+E会根据客户的要求提供维修或校准的报价. 如果E+E无法修复样品, 则会将样品退还给客户或制造商。
如果样品被修复和校准, 将启动二次校准的程序, 二次校准的结果将记录在”交货”校准证书中。

